可視化ソフト Visualizer シリーズ共通マニュアル
マニュアルTOP >> チュートリアルTOP >> チュートリアル6

チュートリアル6:VTKデータの可視化

※注意:VTKの読み込み機能は64bit版でしか使用できないため32bit版では本チュートリアルは実行できません。

このチュートリアルで用いるデータは、ここからダウンロードしてください。 ダウンロード後、解凍し、パソコン内の適当な場所に保存してください。





計算結果データの読み込み

・ロードボタンをクリックし、入力データ形式で「VTK」を選び「次へ」をクリックし、ダウンロード、解凍したフォルダの中のvtkファイルを開きます(下図参照)。







CADデータの読み込み

・ファイルメニューの中にある「CADデータ読み込み」をクリックし、表示されたファイルダイアログの画面で、 ダウンロード、解凍したフォルダ内にある「v401_structured_asc.stl」を選んで「開く」ボタンをクリックします(下図参照)。












コンター図の作成とベクトル表示

・形状データをダブルクリック後、右クリックしてポップアップメニューを表示し、非表示をクリックします。
・温度のコンター図を作成するため、「垂直断面」ボタンをクリックし、「変数」でTEM1を選択します(下図参照)。
・Y方向の格子面番号を0とします(下図参照)。
・コンターの表示を滑らかにするためにスタイルを「Smooth」にします(下図参照)。
・ベクトルの「表示」と「単一色」をTrueにして、コンター図の上に速度ベクトルを表示します(下図参照)。


※補足情報:温度の変数名は、TEM1という名前が、予約変数として固定されています。 密度は、DEN1という名前が、予約変数として固定されています。 また、固体と流体の領域を区別するためにPSPS(物性値番号)という名前の予約変数が存在します。 固体領域は、PRPSという変数の値が100以上、流体領域は100未満としてあらわされます。 特に、この値が198,199の場合は、非計算領域として扱われます。






ベクトルの表示頻度設定

・この設定の効果を確認するために事前準備として、コンター図の透過度を50%にし、グリッドを表示しておきます(下図参照)。






・前述のCADデータの読み込みと同様の手順で、今度は、インストールフォルダにある特殊な形状データ「vector_range.stl」(インストール先が標準の場合の例 C:\Program Files\Visualizer\VisualizerPro 5.0\bin\shapes)を読み込みます。
・この形状データを使うと、この形状で覆われた範囲のベクトルの表示頻度を設定できます。






・読み込んだ形状データを選択し、「ベクトル頻度」を「2」にします。すると、この形状の範囲内領域のベクトル表示頻度が2セルに1つの状態になります(下図参照)。
・内部処理としては、構造格子の場合は「各方向の格子番号%ベクトル頻度」が0(非構造格子の場合は「格子番号%ベクトル頻度」が0)の場合のみ表示するという処理をおこなっています。





等値面の作成

・上記で作成したコンター図を非表示(ツリー上で右クリックして「非表示」を選択)し等値面を作成します。
・回転ボタンをクリックし、ビュー領域で左クリックしモデルを下図のように少し回転します。 この例題は、2次元なので垂直表示の状態では等値面が3次元的に把握できないためです。
・「等値面」をクリックし、値を最小値の-0.001691にし、アニメーションの再生ボタンをクリックします。 現在の「値」から最大値まで値が変化し停止します(下図参照)。
・「保存」を「True」にした状態で再生ボタンをクリックするとアニメーションを保存できます(下図参照)。
・この時の圧縮プログラムは、「Micorosoft Video1」を推奨します。
・再生ボタンをクリックしても何も起きない時の原因は、値が既に最大値に達している可能性が高いです。 このような場合は、値を最小値-最大値間の適当な数値に変更してください。




流線の作成

・上記で作成した等値面図を非表示(ツリー上で右クリックして「非表示」を選択)し流線を作成します。
・下図のように座標入力し、作成ボタンをクリックします。
・アニメーションの再生ボタンをクリックすると流線をアニメーション表示できます。スタイルを変更して色々試してみましょう。






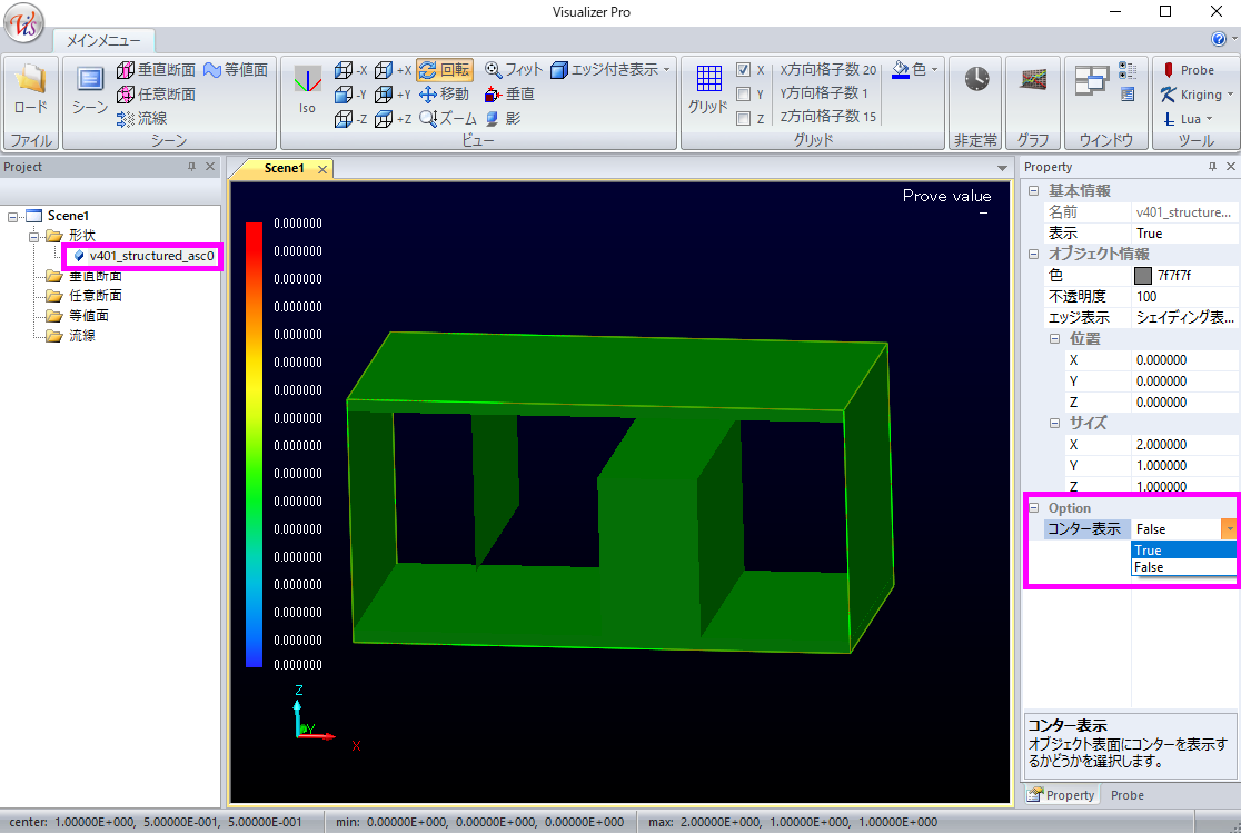
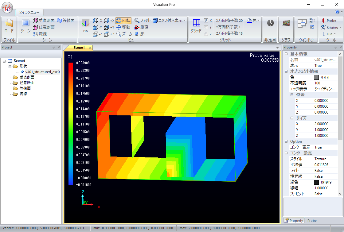
形状表面コンター図の作成

・形状をダブルクリッックまたは、左ツリーの形状を選択して、右サイドのプロパティを更新します(下図参照)。
・Optionの中の「コンター表示」を「True」にします。これで形状表面コンターを作成できます(下図参照)。










独自変数の作成

Lua機能を使用して独自変数を作成します (※Lua機能は、自分でプログラムを書いて様々なことを実行できますが、 プログラムに間違いがあると、ソフトがクラッシュして強制終了になる場合があるため、 実行前には、ここまでの設定を保存しておくことを強くお勧めします)。
・「Lua」ボタンの中の「Edit」をクリックして「UserMain.lua」をご自分のPCで使用できる テキストが編集できるソフトで開きます。 このチュートリアルでは、フリーソフトの「xyzzy」を使用しています。 また、このxyzzyには、luaのプラグインを導入しています。導入方法は、本チュートリアルでは、 サポートできませんが、googleで「xyzzy lua プラグイン」などのキーワードで検索すると有力な情報が見つかるでしょう。






UserMain.luaの編集

・初期状態では、ファイルの中身は下図のようになっています。 6行目は、「こんにちは。UserMain にきました!」という文字をメッセージボックスで表示する命令です。 この状態で、「Lua」ボタンをクリックすると、この文字列が表示されます
・行頭に「--」をつけると、その行はコメント行になります。
・ここでは、6行目に「--」をつけ、10行目の「--」を削除します。
・この行を有効にすることで、独自変数「TEST」という名前の変数を、定義式「2*P1+0.01」で追加できます。
定義式の中では、既に読み込まれている変数名と+-*/などの基本演算子が使用でき、 Lua言語の仕様に準拠しています。
・編集が終わったらファイルを保存し、「Lua」ボタンをクリックしてください。










追加された変数の確認

・垂直断面コンターを表示し、変数リストを確認すると「TEST」という名前の変数が追加されているので これを選んでみましょう。
・値が定義式のとおりになっていることがコンターの最小値、最大値の範囲から確認できます。






追加された変数の削除

・下図のように「UserMain.lua」ファイルを編集します。
・編集が終わったらファイルを保存し、「Lua」ボタンをクリックしてください。
・垂直断面コンターの変数リストを確認すると「TEST」という名前が消えていることが確認できるでしょう。
・確認ができたら「UserMain.lua」ファイルを初期状態に戻しておきましょう。 6行目に「--」を削除し、14行目に「--」をつけます。



 


Copyright(C) 2018 Malloc Code Corporation. All right reserved