可視化ソフト Visualizer シリーズ共通マニュアル
マニュアルTOP >> チュートリアルTOP >> チュートリアル4

チュートリアル4:PHOENICSデータの可視化

このチュートリアルで用いるデータは、ここからダウンロードしてください。 ダウンロード後、解凍し、パソコン内の適当な場所に保存してください。





計算結果データの読み込み

・ロードボタンをクリックし、入力データ形式で「PHOENICS」を選び「次へ」をクリックします(下図参照)。
・計算結果データが入っているフォルダを「プロジェクトのパス」の右端のボタンから選択します。
・q1とphiファイル名は、本ケースではデフォルトのままで良いです(変更なし)。
・「PHOENICSのパス」では、右端のボタンからPHOENICSがインストールされているドライブのPHOENICSというフォルダを選択してください。 データフォルダ内に形状データが含まれている場合は、このパスは必要ありません。
・以上の設定が終わったらOKボタンをクリックし計算結果を読み込みます。







コンター図の作成

・コンター図を作成するに、垂直断面ボタン(下図参照)をクリックします。
・Z=0.3の垂直断面コンターを表示するために右のプロパティウインドウの「方向」リストメニューで「Z」を選び、Zの値を0.3にします(下図参照)。
・コンターの表示滑らかにするためにスタイルをSmoothにします(下図参照)。




ベクトルの表示

・速度ベクトル図を表示するためコンターの塗りつぶしをやめます。スタイルで「None」を選びます(下図参照)。
・ベクトルの表示を「True」にします(下図参照)。
・変数で「Velocity1」を選びます(下図参照)。




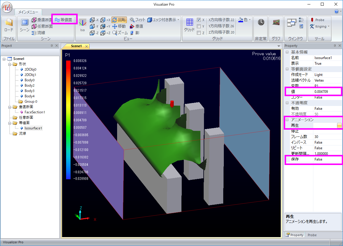
等値面の作成

・上記で作成したコンター図を非表示(ツリー上で右クリックして「非表示」を選択)し等値面を作成します。
・「等値面」をクリックし、アニメーションの再生ボタンをクリックします。 現在の「値」から最大値まで値が変化し停止します(下図参照)。
・「保存」を「True」にした状態で再生ボタンをクリックするとアニメーションを保存できます(下図参照)。
・再生ボタンをクリックしても何も起きない時の原因は、値が既に最大値に達している可能性が高いです。 このような場合は、値を最小値-最大値間の適当な数値に変更してください。




流線の作成

・上記で作成した等値面図を非表示(ツリー上で右クリックして「非表示」を選択)し流線を作成します。
・下図のように座標入力し、作成ボタンをクリックします。
・アニメーションの再生ボタンをクリックすると流線をアニメーション表示できます。スタイルを変更して色々試してみましょう。



 


Copyright(C) 2018 Malloc Code Corporation. All right reserved